Taixing Zhiyuan Electrical Connector ManufacturerVIP

航空插头、真空密封、防爆、大电流、光纤连接器
Enter Shop

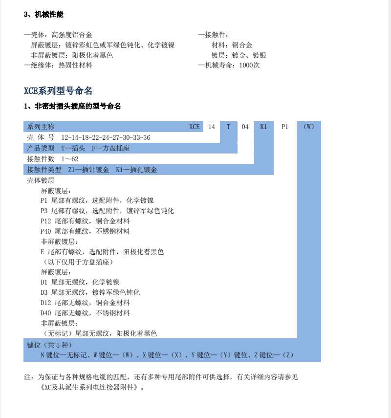
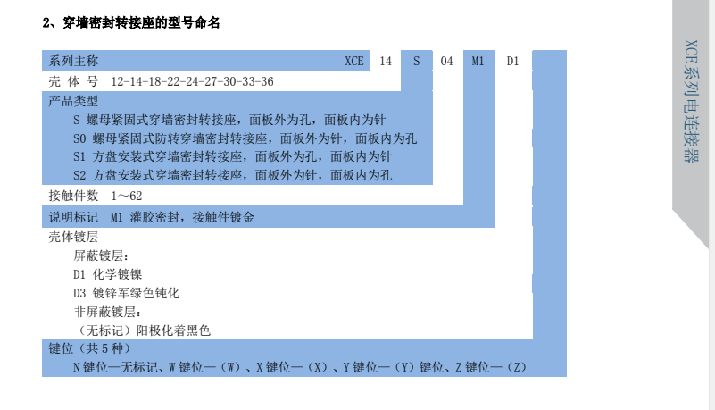
XCE Series Circular Electrical Connectors

平台认证
  • Unit Price

    Negotiable

  • Brand

    No content provided.

  • MOQ

Contact
Leave Msg

Platform Service

Supplier Verified



泰兴市智远电连接器厂家

VIP   采商通第1年
资料通过中商114认证
  • 秦经理 (Mr.)  

Product Details

Specs

Gallery

  • Brand:

    No content provided.

  • Unit Price:

    Negotiable

  • MOQ:

  • Total:

    0Unit

  • Address:

    All Cities

  • Delivery:

    0Hours

  • View More

Description

XCE Series circular electrical connectors, within the XC Series aviation connectors, feature the same core number housing, with a diameter one size smaller. They are calculated in British sizing, offering high contact density, wire spring sockets, reliable contact, and a bayonet-style double locking mechanism.

Disclaimer:Info provided by user, user liable for authenticity, accuracy & legality. Zhongshang114 assumes no liability.

Tip:Confirm supplier qualification & quality before purchase to avoid risks.

Unit Price Negotiable
Inquiry None
Delivery All Cities
Brand No content provided.
Manufacturing Manufacturer
Quality Guarantee
Supply Quantity 9999
Expiry Long Valid
Update 2025-11-15 14:19
Gallery

Taixing Zhiyuan Electrical Connector ManufacturerPublished byXCE Series Circular Electrical ConnectorsGallery Lib

Contact Merchant



Join

Successful Enterprise Join, Enjoy Multiple Privileges

Join Hotline:4006299930

Please scan with mobile phone

Customer Service

Service Hotline:4006299930

Official Account

WeChat Official Account, Get Business Opportunities

Scan to follow WeChat

Top