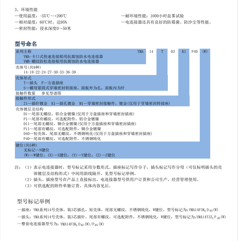
YMA, YMB Series MarineCircular electrical connectorYMA series bayonet quick connectors, YMB series threaded connectors, are suitable for electrical connections between equipment and cables in damp, submerged, and other harsh environments. They feature anti-loosening structures and waterproof seals at the ends. All termination types are焊接式 for convenience and speed.













































