






WeChat Official Account
Scan to follow Official Account



Unit Price
$5000.00/Tai
Brand
Hai Da
MOQ
Platform Service
Supplier Verified
Automated batching feeding system for compounding machines
Guangdong Dongguan
Details
Ningbo Zhanhao Rare Earth Electrolysis Automatic Feeding System
Guangdong Dongguan
Details
GrowthCore Electronic Powder Conveying and Mixing System
Guangdong Dongguan
Details
Dongcheng Electric Carbon Brush Material Automatic Production Line
Guangdong Dongguan
Details
Automated Materials for the Paint Industry
Guangdong Dongguan
Details
Winter is here; what maintenance tasks are required for outdoor water quality monitoring equipment?
2024-12-23
HG30-E Multi-functional Calibration Instrument (Multimeter Calibrator)
2024-11-28
HG6503 Multi-functional Precision Calibration Instrument
2024-11-28
Wing Span Semi-Trailer Manufacturers, Integrated Wings Container Semi-Trailer Transport Market Trends
2024-11-10
Manufacturer of winged semi-trailers, integrated wing container semi-trailer transport market行情
2024-11-10
Automated batching feeding system for compounding machines
Ningbo Zhanhao Rare Earth Electrolysis Automatic Feeding System
GrowthCore Electronic Powder Conveying and Mixing System
Dongcheng Electric Carbon Brush Material Automatic Production Line
Automated Materials for the Paint Industry
Hubei Huashuo Automotive Sealant Material Automatic Production Line
Product Details
Specs
Gallery
Brand:
Hai Da
Unit Price:
$5000.00 / Tai
MOQ:
Total:
0Tai
Address:
GuangdongDongguan
Delivery:
0Hours







Disclaimer:Info provided by user, user liable for authenticity, accuracy & legality. Zhongshang114 assumes no liability.
Tip:Confirm supplier qualification & quality before purchase to avoid risks.
| Unit Price | $5000.00 / Tai | |
| Inquiry | None | |
| Delivery | GuangdongDongguan | |
| Brand | Hai Da | |
| Brand | Hai Da | |
| Is Customization Available? | Customizable | |
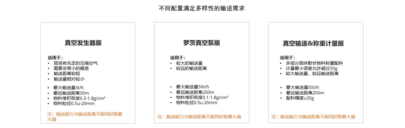
| Product Name | Vacuum Conveying System | |
| Expiry | Long Valid | |
| Update | 2025-09-18 16:46 |
Dongguan Hangda Industrial Measurement & Control Technology Co., Ltd.Published byVacuum Conveying SystemGallery Lib



Contact Merchant
Join
Successful Enterprise Join, Enjoy Multiple Privileges
Join Hotline:4006299930
Please scan with mobile phone
Customer Service
Service Hotline:4006299930
Official Account
WeChat Official Account, Get Business Opportunities
Scan to follow WeChat
Top