- AllProduct Category
-
Pure Domestic DDR4/LPDDR4X ChangXin
Pure Domestic EMMC/B-GASSD - Deyi Micro
Pure Domestic - Solid State Drive - Yida Micro
Pure Domestic, Network Port Chip & Network Card - Yichuang
Pure Domestic, Network Interface Chip & Network Card - Yiwangxun
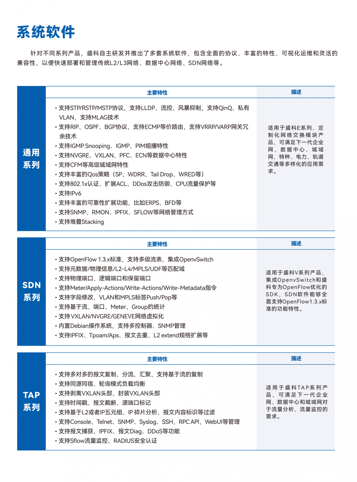
Purely Domestic Network Switch Chip - Suzhou Shengke
Pure Domestic GPGPU - Tianzi Zhixin Chip
Pure Domestic POL/LDO/DCDC - Guangqin
Pure Domestic - Clock Buffer Chip - Extreme View Micro
Clock and Switching Chips - YouRong Microelectronics
Pure Domestic ADC/DAC/OPA/Voltage Reference Source - CoreLink
Pure Domestic High-Speed Connectors -格力浦
Pure Domestic Crystal Oscillators - Zhejiang Hui Long
Pure Domestic Industrial Grade Memory Stick (ChangXin Chips)
Purely Domestic FPGA - Zhongke Yihaiwei
Pure Domestic GPU and Graphics Card - Yijiawei
Embedded Storage & Memory Chips - Bayi
Solid State Drives & Memory Sticks - Shenzhen Bay维
Pure Domestic Network PHY Chip - Yu Tai Micro
Pure Domestic Isolation Chips - Geliwei
Pure Domestic IGBT - Bayinke
Pure Domestic AI Computing Power Chip - HanYang Micro
Pure Domestic EMMC/DDR3/DDR4/LPDDR4 - Wuhan YuCore
Pure Domestic Power Supplies and Modules - Zhou Yuan Technology
Pure Domestic Isolation Chips - Beijing Zhongke Geleiwei
Humanoid Robotic Arms & Intelligent Robots - Beijing Ruielman
Pure Domestic DDR3/DDR4/LPDDR4X - YiDeWei
Pure AD/DA Converter Chip - Suzhou Xunxin Microelectronics
Pure Domestic Enterprise SSD - Tang Storage

13501272129

详情描述
Beijing Anxinli Technology Co., Ltd.General taxpayer.
Primarily for offline sales; no online customer service available. Please call if necessary.
Do not take selfies!!!Available for immediate shipment. Hurry up to preorder.
Contact Person:Mr. Tian: 13501272129

















































